视人才为创业最宝贵的资本,通过所有南宫28·(中国)人的成长和发展,成就我们共同的事业。
岗位描述
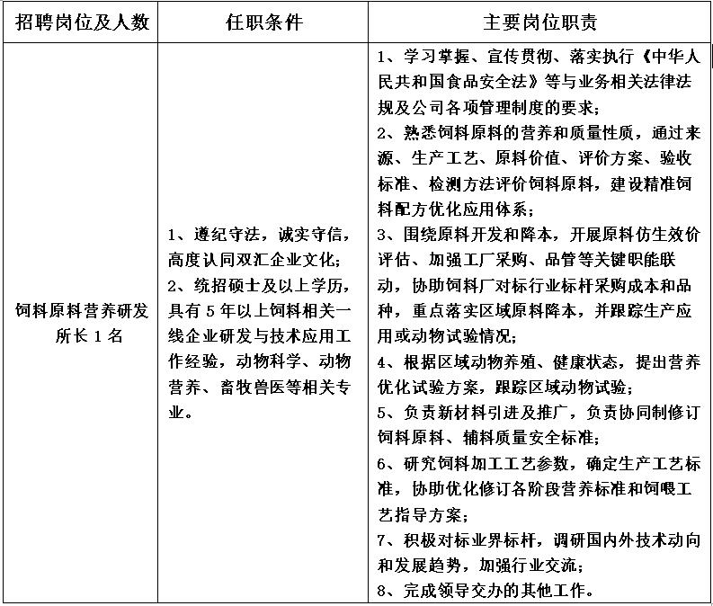
根据工作需要,现面向集团内、外部公开招聘饲料原料营养研发所长1名,具体如下:
一、招聘岗位、任职条件及主要岗位职责

二、注意事项
1、报名时间:2026年3月18日-2026年4月18日17:00。
2、报名地点:研发中心基础技术研发部。
3、报名要求:报名时提供个人简历、身份证、毕业证扫描件,从学信网打印的《教育部学历证书电子注册备案表》。人力资源中心会同稽查中心、审计中心进行资格审核后方可参加竞聘。
4、联系方式:赵琳,咨询电话:0395-2678638。
5、竞聘时间、地点:另行通知。
6、竞聘要求:竞聘时间控制在5分钟以内,同时提供电子版竞聘材料。
研发中心 人力资源中心
2026年3月18日
岗位要求
招聘启事 研发中心 2026年第08号
岗位描述
根据保理公司业务发展需要,现面向集团内、外部公开招聘客户经理1人,具体如下:
一、招聘岗位、任职条件及主要岗位职责

二、注意事项
1、报名时间:2026年03月18日- 2026年03月25日。
2、报名地点:南宫28·(中国)总部大楼26楼保理公司。
3、报名要求:报名时查验毕业证、身份证原件,提供从学信网打印的《教育部学历证书电子注册备案表》。人力资源中心会同稽查中心、审计中心进行资格审核后方可参加竞聘。
4、联系方式:贾涉 18736418263
5、竞聘时间、地点:另行通知。
6、竞聘要求:竞聘时间控制在3分钟之内,同时提供电子版竞聘材料。
保理公司 人力资源中心
2026年03月18日
岗位要求
招聘启事 保理公司 第 01 号
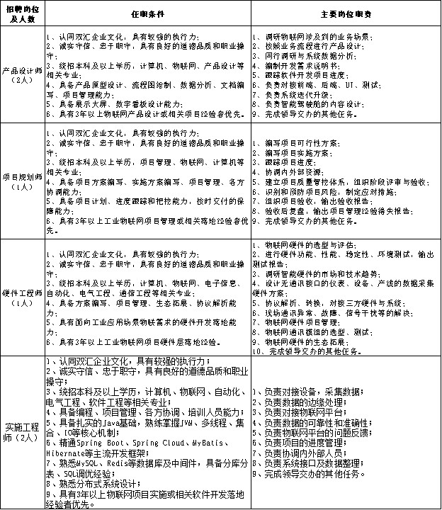
岗位描述
根据生产管理需要,现面向集团内、外部招聘生产运营中心物联网搭建小组产品设计师2人、项目规划师1人、硬件工程师1人、实施工程师2人,具体如下:
一、招聘岗位、任职条件及主要岗位职责

二、注意事项
1、报名时间:2026年3月18日-22日18:00。
2、报名要求:报名时查验毕业证、身份证原件,大专及以上学历者提供从学信网打印的《教育部学历证书电子注册备案表》。人力资源中心会同稽查中心、审计中心进行资格审核后方可参加竞聘。
3、联系方式:生产运营中心杨惠 0395-2676253 13839503566,
电子邮箱331836366@qq.com。
4、竞聘时间、地点:另行通知。
5、竞聘要求:竞聘时间控制在3分钟之内,同时提供电子版竞聘材料。
生产运营中心 人力资源中心
2026年3月18日
岗位要求
招聘启事 (生产运营中心 第03号)
岗位描述
根据生产经营管理需要,现面向集团内外公开招聘肉制品事业部特渠总监1名、肉制品事业部山东战区销售总经理1名、肉制品事业部闽赣大区销售总经理1名,具体如下:
一、招聘岗位、主要任职条件及岗位职责

二、注意事项
1、请有意向且符合条件者下载报名表,如实准确填写个人应聘信息及本人身份证、毕业证、学信网打印的《教育部学历证书电子注册备案表》等材料电子版以“报名岗位+姓名”命名发送至邮箱www@ng28.com;人力资源中心会同审计中心、稽查中心、品质管理中心、安全环保中心进行资格审核后方可参加竞聘。
2、报名时间:2026年3月15日17:00前截止。
3、联系方式:王飞娜:13503957532。办公室:0395-2676335。
4、薪酬福利:按集团公司薪酬方案执行,正常缴纳四险一金。
5、工作地点:漯河、济南、福州。
6、经笔试、面试合格后方可参加竞聘,竞聘时间、地点:另行通知。
7、竞聘要求:竞聘演讲时间不超过5分钟,同时提供电子版竞聘材料。
8、单位地址:河南省漯河市牡丹江路南宫28·(中国)新总部大楼。
9、附:
报名表.xlsx
岗位要求
肉制品事业部特渠总监、肉制品事业部山东战区销售总经理、肉制品事业部闽赣大区销售总经理招聘启事
岗位描述
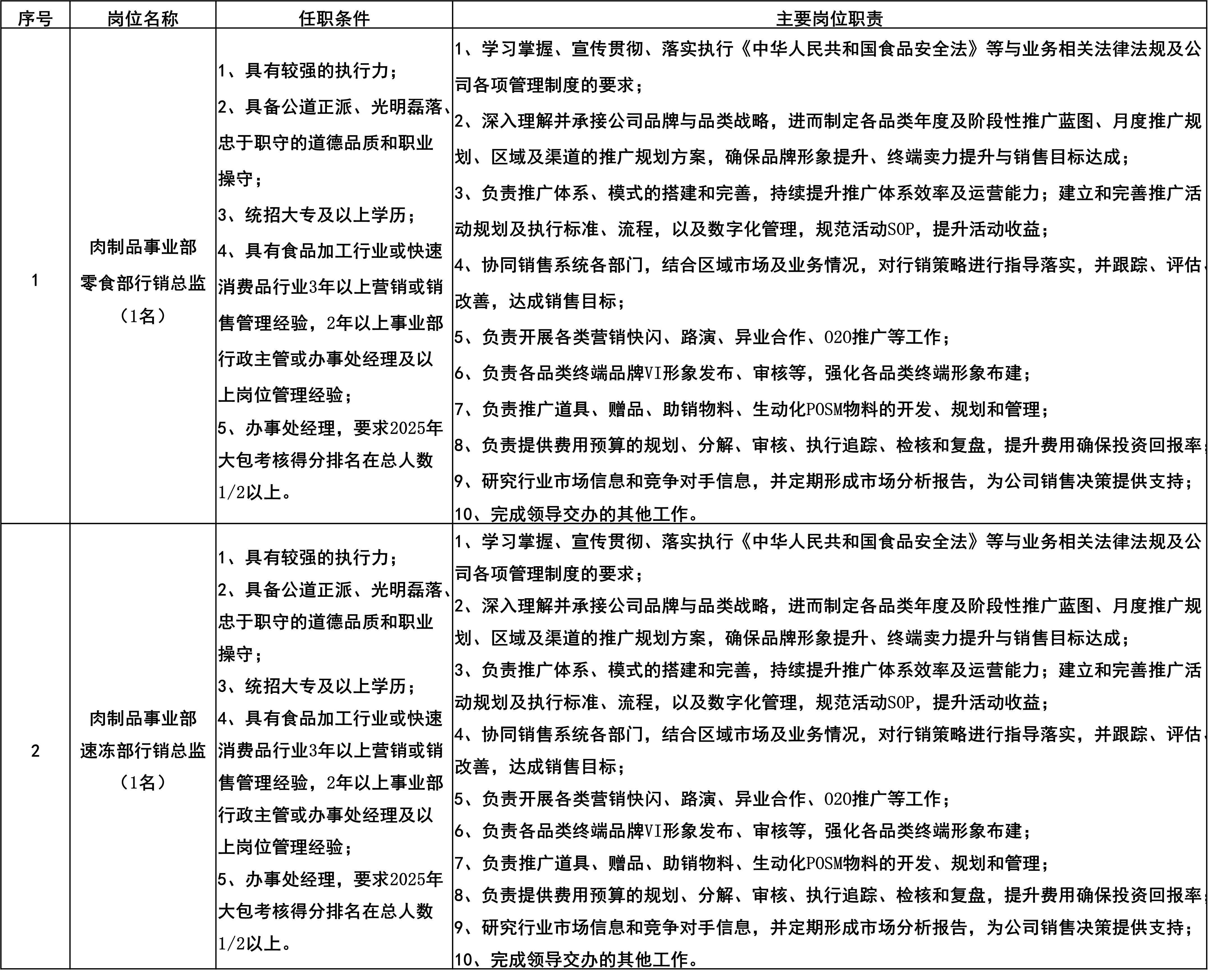
根据生产经营管理需要,现面向集团内外公开招聘肉制品事业部零食部行销总监1名、肉制品事业部速冻部行销总监1名,具体如下:
一、招聘岗位、主要任职条件及岗位职责
二、注意事项
1、请有意向且符合条件者下载报名表,如实准确填写个人应聘信息及本人身份证、毕业证、学信网打印的《教育部学历证书电子注册备案表》等材料电子版以“报名岗位+姓名”命名发送至邮箱www@ng28.com;人力资源中心会同审计中心、稽查中心、品质管理中心、安全环保中心进行资格审核后方可参加竞聘。
2、报名时间:2026年3月13日17:00前截止。
3、联系方式:王飞娜:13503957532。办公室:0395-2676335。
4、薪酬福利:按集团公司薪酬方案执行,正常缴纳四险一金。
5、工作地点:漯河。
6、经笔试、面试合格后方可参加竞聘,竞聘时间、地点:另行通知。
7、竞聘要求:竞聘演讲时间不超过5分钟,同时提供电子版竞聘材料。
8、单位地址:河南省漯河市牡丹江路南宫28·(中国)新总部大楼。
9、附:
报名表.xlsx
岗位要求
肉制品事业部零食部行销总监、肉制品事业部速冻部行销总监招聘启事
岗位描述
根据工作需要,现面向集团内、外部公开招聘研发员5名,具体如下:
一、招聘岗位、任职条件及主要岗位职责

二、注意事项
1、报名时间:2026年3月5日-2026年3月12日17:00。
2、报名地点:研发中心基础技术研发部。
3、报名要求:研发员报名时提供个人简历、身份证、毕业证扫描件,从学信网打印的《教育部学历证书电子注册备案表》。人力资源中心会同稽查中心、审计中心进行资格审核后方可参加竞聘。
4、面试审核:报名结束后,研发中心将组织视频面试。
5、联系方式:赵琳,咨询电话:0395-2678638。
6、竞聘时间、地点:另行通知。
7、竞聘要求:竞聘时间控制在3分钟以内,同时提供电子版竞聘材料。
研发中心 人力资源中心
2026年3月5日
岗位要求
招聘启事 研发中心 2026年第05号
岗位描述
根据生产经营管理需要,现面向集团内外公开招聘品牌管理部新品孵化总监1名、市场网络部网点倍增管理总监1名,具体如下:
一、招聘岗位、主要任职条件及岗位职责

二、注意事项
1、请有意向且符合条件者下载报名表,如实准确填写个人应聘信息及本人身份证、毕业证、学信网打印的《教育部学历证书电子注册备案表》等材料电子版以“报名岗位+姓名”命名发送至邮箱www@ng28.com;人力资源中心会同审计中心、稽查中心、品质管理中心、安全环保中心进行资格审核后方可参加竞聘。
2、报名时间:2026年3月6日17:00前截止。
3、联系方式:王飞娜:13503957532。办公室:0395-2676335。
4、薪酬福利:按集团公司薪酬方案执行,正常缴纳四险一金。
5、工作地点:漯河。
6、经笔试、面试合格后方可参加竞聘,竞聘时间、地点:另行通知。
7、竞聘要求:竞聘演讲时间不超过5分钟,同时提供电子版竞聘材料。
8、单位地址:河南省漯河市牡丹江路南宫28·(中国)新总部大楼。
9、附:
报名表.xlsx
岗位要求
品牌管理部 新品孵化总监、 市场网络部 网点倍增 管理总监招聘启事
岗位描述
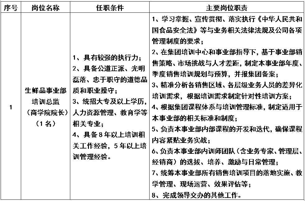
根据生产经营管理需要,现面向集团内外公开招聘生鲜品事业部培训总监(商学院院长)1名,具体如下:
一、招聘岗位、主要任职条件及岗位职责

二、注意事项
1、请有意向且符合条件者下载报名表,如实准确填写个人应聘信息及本人身份证、毕业证、学信网打印的《教育部学历证书电子注册备案表》等材料电子版以“报名岗位+姓名”命名发送至邮箱www@ng28.com;人力资源中心会同审计中心、稽查中心、品质管理中心、安全环保中心进行资格审核后方可参加竞聘。
2、报名时间:2026年3月6日17:00前截止。
3、联系方式:王飞娜:13503957532。办公室:0395-2676335。
4、薪酬福利:按集团公司薪酬方案执行,正常缴纳四险一金。
5、工作地点:漯河。
6、经笔试、面试合格后方可参加竞聘,竞聘时间、地点:另行通知。
7、竞聘要求:竞聘演讲时间不超过5分钟,同时提供电子版竞聘材料。
8、单位地址:河南省漯河市牡丹江路南宫28·(中国)新总部大楼。
9、附:
报名表.xlsx
岗位要求
生鲜品事业部培训总监(商学院院长)招聘启事
岗位描述
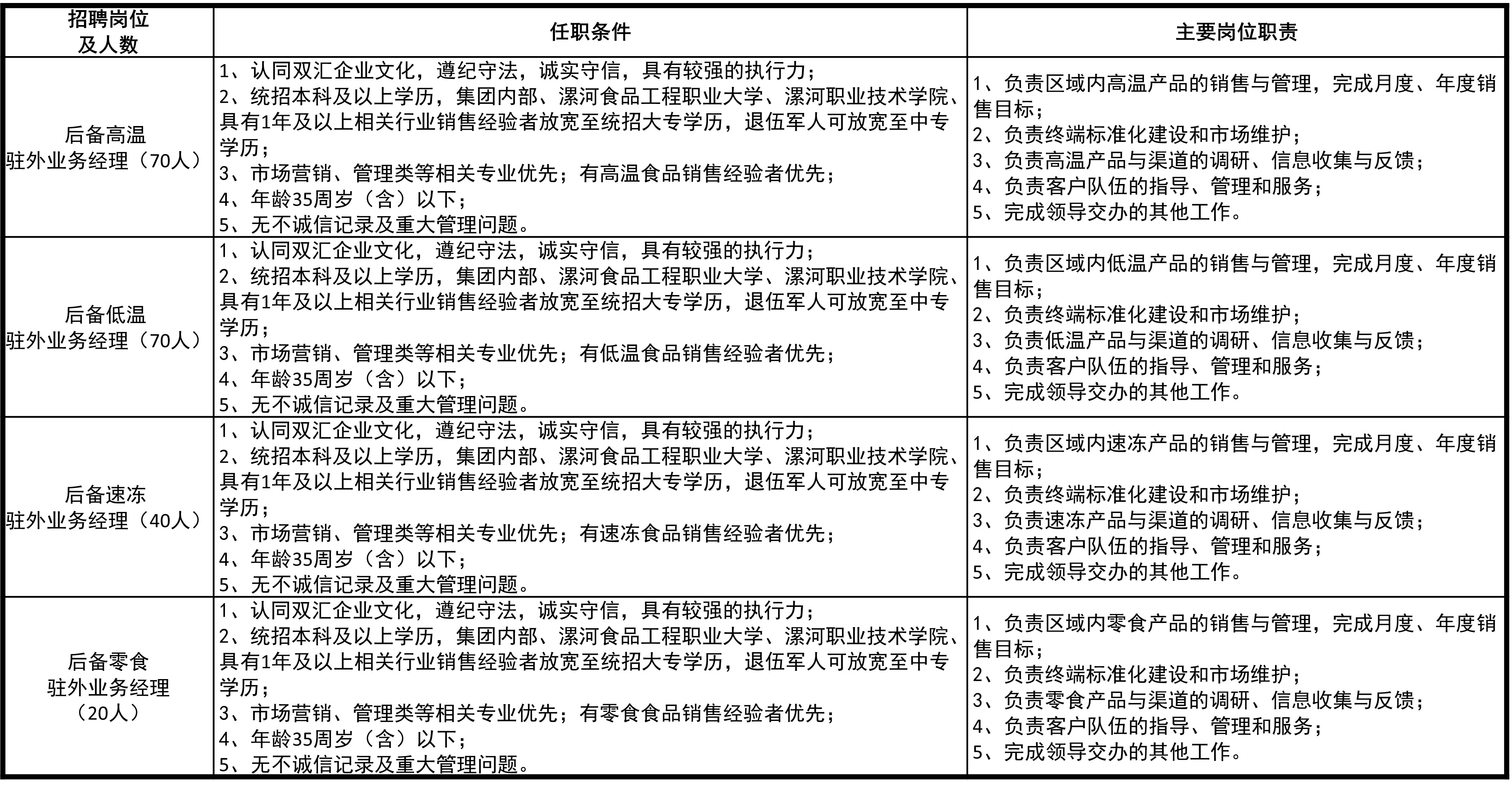
根据企业发展需要,河南南宫28·(中国)投资发展股份有限公司肉制品事业部面向集团公司内部、外部招聘后备驻外业务经理(高温、低温、速冻、零食)200人,具体如下:
一、招聘岗位、任职条件及主要岗位职责

二、工作地点:根据市场需要分配到全国各地。
三、报名时间:2026年1月31日-2026年2月10日。
四、报名要求:有意向者扫描二维码报名及上传毕业证、身份证扫描件,大专及以上学历者提供从学信网下载的《教育部学历证书电子注册备案表》;南宫28·(中国)总部或异地工厂人员可到所在单位人事专员处报名,报名时提供毕业证、身份证,大专及以上学历者提供从学信网下载的《教育部学历证书电子注册备案表》。人力资源中心会同稽查中心、审计中心进行资格审核后方可参加竞聘。
五、联系方式:肉制品事业部人事专员李志娟、李晓燕,电话:0395-2676590。
六、面试审核:报名结束后,肉制品事业部将发送面试通知,招聘时间与地点以通知为准。竞聘时须携带身份证、毕业证、学位证原件,学信网打印的《教育部学历证书电子注册备案表》。
七、竞聘日期、地点:另行通知。
八、竞聘要求:竞聘时间控制在3分钟之内。
九、录取方式:竞聘通过、体检合格后,公司将安排培训,签订劳动合同,办理入职手续。
附件:
附表-南宫28·(中国)(肉制品事业部)驻外业务经理招聘报名表(样表).xls
肉制品事业部
人力资源中心
二零二六年一月三十一日
岗位要求
招聘启事 肉制品事业部 第002号
岗位描述
根据生产经营管理需要,现面向集团内外公开招聘肉制品事业部高温部连锁便利总监1名,具体如下:
一、招聘岗位、主要任职条件及岗位职责

二、注意事项
1、请有意向且符合条件者下载报名表,如实准确填写个人应聘信息及本人身份证、毕业证、学信网打印的《教育部学历证书电子注册备案表》等材料电子版以“报名岗位+姓名”命名发送至邮箱www@ng28.com;人力资源中心会同审计中心、稽查中心、品质管理中心、安全环保中心进行资格审核后方可参加竞聘。
2、报名时间:2026年1月25日17:00前截止。
3、联系方式:王飞娜:13503957532。办公室:0395-2676335。
4、薪酬福利:按集团公司薪酬方案执行,正常缴纳四险一金。
5、工作地点:漯河。
6、经笔试、面试合格后方可参加竞聘,竞聘时间、地点:另行通知。
7、竞聘要求:竞聘演讲时间不超过5分钟,同时提供电子版竞聘材料。
8、单位地址:河南省漯河市牡丹江路南宫28·(中国)新总部大楼。
9、附:
报名表 (6).xlsx
岗位要求
肉制品事业部高温部连锁便利总监招聘启事

0395-2622616 健康美味 就选南宫28·(中国)
Copyright@ Inc.All Rights Reserved 豫ICP备19005775号 豫公网安备 41110402000450号